设为首页
/
添加收藏
/
返回首页
首页
法院简介
新闻中心
法院建设
调查研究
荣誉展台
专题报道
法苑文化
执行动态
裁判文书
法律文库
当前位置:
新闻中心
->
网站公告
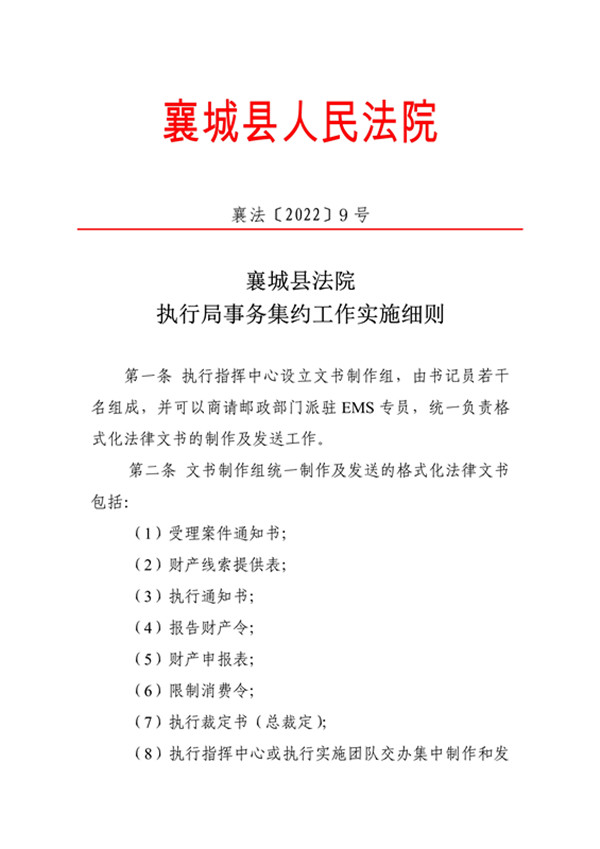
襄城县法院执行局事务集约工作实施细则
发布时间:2022-04-17 11:05:29
责任编辑:襄城县人民法院
〖
关闭窗口
〗
最高人民法院
河南省高级人民法院
河南法院网
中国法院网
人民法院报
人民网
新华网
法律资讯网
光明网法治频道
Copyright
©
2026 All right reserved 河南省高级人民法院版权所有
豫ICP备12000402号-2
豫公网安备 41010502004431号